ux-rosolek.com Recent Work Case Studies Archive Resume FAQs
Case Study #1 Case Study #2 Case Study #3
Case Study #1
Concierge App for Banking Customers
kickoff sessions / design thinking / prototypes

Three minute read

As the Lead UX Designer, I spearheaded the digital transformation of an exclusive perk and event management system for a major banking client. The primary objective was to resolve a significant operational bottleneck where high-end customers were forced to navigate complex incentives through lengthy, costly interactions with the bank’s call center. By designing a dual-platform solution including a mobile application for account holders and a desktop admin interface, I empowered top-tier clients to manage their benefits effortlessly while drastically reducing the bank's operational overhead.

The project’s success was defined by a seamless shift from a representative-led model to a user-led digital environment. By integrating complex service offerings like travel bookings and luxury rentals into an intuitive interface, I helped the client conserve call center resources and enhance the overall customer experience. This strategic modernization not only improved day-to-day usability for high-net-worth individuals but also provided the bank with a scalable, data-driven system to manage their most valuable customer relationships with precision and ease.

The Situation: Addressing Call Center Overload

A banking client struggled to manage complex premier perks, forcing customers into costly, frustrating call center interactions. This manual bottleneck undermined the brand’s premium identity and lacked the transparency modern consumers expect. To resolve this, I designed a self-service portal that gave top-tier clients direct control over their benefits, significantly reducing call volume. By replacing slow workflows with a streamlined digital alternative, I transformed a low-efficiency service into a high-value asset. This solution empowered users to manage perks independently, restoring an exclusive "premium feel" through a seamless interface. My approach balanced operational efficiency with customer loyalty, ensuring the digital experience matched the prestige of the bank’s elite offerings.

Field Utility Applications for Market Research Firms

Fine-tuning the workflow and application navigation

The Process: Strategy and Design Thinking

I initiated the project with cross-functional kickoff sessions involving stakeholders from Product Management, Development, Marketing, and Customer Support. These strategic meetings allowed me to align the team on a shared vision while extracting essential business requirements to guide our execution. Through these discussions, I mapped the current call center operations to pinpoint specific bottlenecks in the user journey. The result was a comprehensive Business Requirements Document that served as our strategic roadmap for developing innovative, user-centric solutions.

To further define the product, I facilitated Design Thinking sessions focused on target demographics, brand perception, and competitive differentiation. By employing a User-Centered Design (UCD) process, I conducted user interviews and surveys to develop detailed personas that represented the bank's elite clientele. This research phase was critical in ensuring that the final performance of the application met the high expectations of our audience. This foundational work ensured that every design decision was rooted in empathy and backed by clear business objectives.

Design Evolution: Prototyping and Iteration

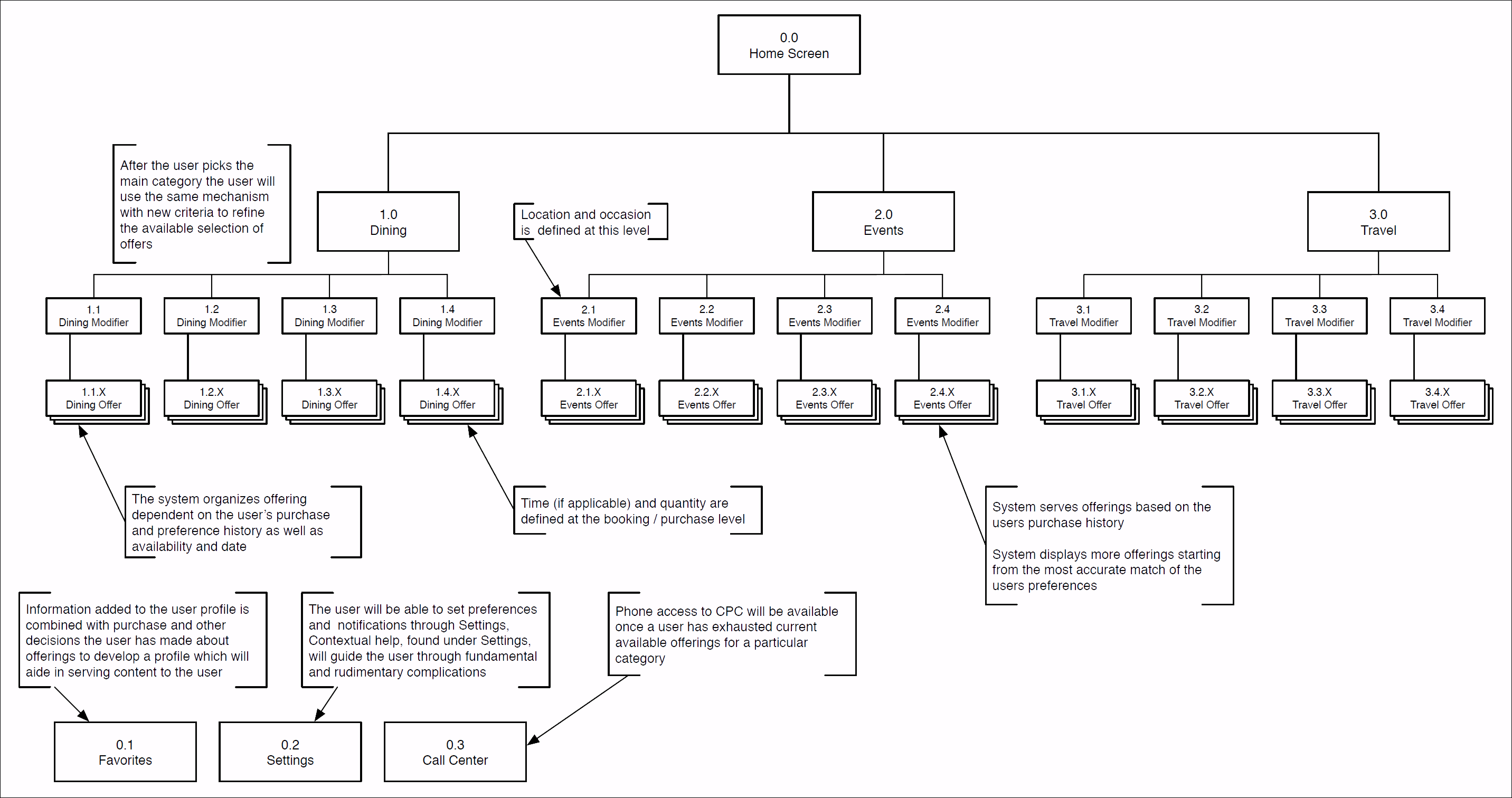
Building on research insights, I ideated solutions using sketching and mind mapping to bridge the gap between user needs and business goals. I developed prototypes ranging from low-fidelity wireframes to high-fidelity interactive mockups, allowing us to validate navigation. By focusing on fine-tuning the workflow, I ensured that complex offerings, like multi-stage vacation bookings, felt intuitive and frictionless on both mobile and desktop platforms.

Usability testing was integral to this evolution; I cycled real user feedback directly back into design refinements to eliminate pain points. I collaborated closely with developers during prototyping to ensure the admin interface was as robust as the client-facing app, balancing backend utility with frontend elegance. This iterative cycle ensured the final design was visually aligned with a premium banking brand, technically feasible, and highly functional.

To bridge the transition from concept to launch, I established a comprehensive design system that maintained consistency across all touchpoints. By the final handoff, we created a scalable interactive ecosystem that exceeded the rigorous standards of both the bank and its most discerning customers, turning a logistical challenge into a seamless digital advantage.

The evolution of the application design in wirefrmaes

The evolution of the application design in wireframes

Visual Design Examples for Concierge App

Visual Design Examples for Concierge App

The Results: A Seamless User-Led Ecosystem

The final delivery featured a comprehensive smartphone application for account holders and a powerful desktop admin interface for service management. This dual-platform approach allowed Application Admins to manage user parameters and update service offerings, such as vacation getaways and car rentals, in real time. By shifting the focus to a user-led service environment, the bank successfully reduced its reliance on call center operators, significantly conserving resources while simultaneously providing a more modern and prestigious experience for its clients.

The measurable impact of this redesign was an immediate decrease in call center volume and a higher rate of digital engagement among high-end customers. The project transformed a costly operational burden into a streamlined, automated system that enhanced the bank’s service capacity. By delivering a cohesive, human-centered digital ecosystem, I provided the client with a scalable solution that improved the bottom line and solidified their reputation as a leader in premium customer service. This project stands as a benchmark for how UX design can solve complex enterprise-level challenges.


#UXLeadership #DigitalTransformation #FinTech #UserExperience #CustomerExperience
#ProductStrategy #BankingInnovation #DesignThinking #EnterpriseUX #CaseStudy
#UserCenteredDesign #UCD #Prototyping #DesignSystems #UsabilityTesting #Wireframing
#ProductDesign #UXResearch #HumanCenteredDesign #InteractionDesign #OperationalEfficiency
#CustomerLoyalty #DigitalEcosystem #ROIbyDesign #ScalableSolutions #FinTechInnovation
#ClientExperience #StrategicDesign #BusinessTransformation